Outside Computers

We make software so you can use less software.

Outside Computers is a software design and repair shop. 

Our job is to help you understand, control, and reshape your digital environment. We prioritize socially meaningful projects and longer term resilience. We’re particularly excited by mission-driven projects with creative and/or idiosyncratic real-world constraints.


Our previous projects include:

A map of police precincts and incident data in New York City. A map of police precincts and incident data in New York City.

Database of police misconduct and court data in NYC.

We audited data analysis processes and improved stability of The Legal Aid Society’s CAPStat system in 2019.

A visual interface with a transcript and textured shapes on a soft background. A visual interface with a transcript and textured shapes on a soft background.

Web-based design exhibit of audio interviews with international students enduring COVID lockdown.

With the Canadian Centre for Architecture and RISD, we designed and crafted a custom exhibit.

Kiosk on a sidewalk showing a historical photo from Museum of the City of New York. Kiosk on a sidewalk showing a historical photo from Museum of the City of New York.

Historical photos from local museums are displayed on LinkNYC kiosks citywide.

In 2018 we worked with Urban Archive to connect location data with local museum collections.

Please provide alt text for your project image! Please provide alt text for your project image!

An interface for an interactive multi-screen museum exhibit.

We crafted the infrastructure for the Guggenheim Helsinki Now exhibit.

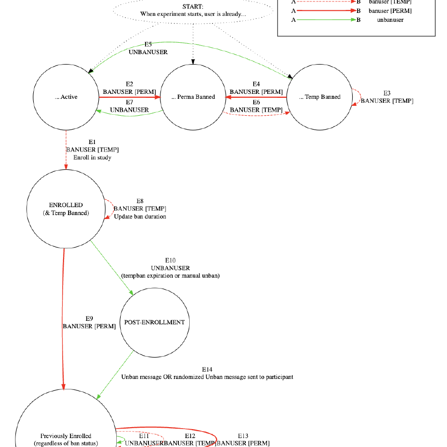
Statechart of a participant's journey through an experiment. Statechart of a participant's journey through an experiment.

Crafting software for studying civil participation and governance on social media.

In 2025, we’re working with the Citizens and Technology Lab at Cornell to extend and maintain their open source research software.

Small part of a hierarchical chart of a military command chain. Small part of a hierarchical chart of a military command chain.

Reporting on military chains of command.

In 2022 we prototyped tools used by Security Force Monitor to analyze open source intelligence.

Map of part of Uganda showing radio stations and associated languages. Map of part of Uganda showing radio stations and associated languages.

Monitoring terrestrial radio for misinformation in minority languages.

In 2021 we improved data management interfaces and reporting systems used by UN Global Pulse.

A person standing in front of a large touchscreen that displays an interactive historical timeline. A person standing in front of a large touchscreen that displays an interactive historical timeline.

Interactive touch screens in a history museum.

We contributed to a 3-year exhibit at the Center for Brooklyn History in 2019.

Hands arranging printed paper squares on a table, with lines of light connecting them. Hands arranging printed paper squares on a table, with lines of light connecting them.

Prototyped tangible media interfaces for collaborative urban design.

With Columbia GSAPP and urban planning offices, we led courses and workshops on prototyping custom interfaces.

Deleted social media post with a photograph of police. Deleted social media post with a photograph of police.

Tracking deleted posts by activists to understand internet censorship.

With the Spatial Information Design Lab and the Brown Institute for Media Innovation, we created a system to scrape and analyze Chinese social media.


We’ve worked with academics and researchers, not-for-profits, and cultural organizations:

cca.png
center-for-brooklyn-history.png
catlab.png
columbia-human-rights.png
centerforspatialresearch.png
legal-aid-society.png
guggenheim.png
un-global-pulse.png
urban-archive.png
vibrant-planet.png

We balance prototyping and robust software deployment across a wide variety of domains to fit a client’s unique needs.

In other words, we like a meaningful challenge. How can we help you?

OUTSIDE COMPUTERS
Dan Taeyoung & Chris Willard, proprietors.

hello@outsidecomputers.com